科學研究已經證實,NAD+ 參與人體內 60% 以上的新陳代謝反應,相對應地,NAD+ 也會隨著人體的新陳代謝不斷被消耗,高強度的壓力環境和超越人體負荷的行為無疑會加劇 NAD+ 的消耗。就像是胰腺中的 NAD+ 減少會影響胰島素分泌功能,從而引發糖尿病一樣,隨著卵巢中 NAD+ 的減少,卵巢早衰這一現象便會隨之出現。因此通過維持女性卵巢細胞中充足的 NAD+,保持卵巢內“細胞發電廠”線粒體的能量,能有效抑制并緩解卵巢早衰。

-
卵巢功能早衰 (premature ovarian failure,POF) :是指女性 40 歲之前由于多種病因出現卵巢功能衰竭,被認為是導致不孕的“不治之癥”。該病的診斷標準是指:40 歲以前出現至少 4 個月以上閉經, 并有 2 次或以上血 FSH>40U/L (兩次檢查間隔 1 個月以上),雌二醇<73.2pmol/L。這種疾病的發病率在育齡女性中超過 1%,且近年來呈上升和年輕化趨勢。卵巢早衰對女性生殖健康的兩大威脅主要是雌激素水平降低及生育能力喪失,雌激素水平降低增加了女性患骨質疏松和冠心病的危險。而處于生育期的女性提早閉經、生育能力喪失,容易出現抑郁、焦慮等心理問題。
通過檢索 Cortellis 數據庫(截至 2021 年 7 月 15 日),用于治療卵巢早衰的細胞產品僅 2 個,目前均未有過交易記錄。
| 藥物名稱 | 原研公司 | 最高臨床階段 |
|
allogeneic umbilical cord mesenchymal stem cells 異基因臍帶間充質干細胞 Sclnow Biotechnology |
Sclnow Biotechnology Co Itd | 2期臨床 |
|
autologous bone marrow-derived mesenchymal stem cells 自體骨髓間充質干細胞(intrathecal,multiple sclerosis) University of Jordan |
University of Jordan | 2期臨床 |
一項創新的臨床研究對多名卵巢反應不良的婦女 (<40歲 ) 進行了自體細胞卵巢內移植。通過血液分離術分離骨髓間充質干細胞,并通過動脈導管將其注入一條卵巢動脈,治療后卵巢儲備生物標志竇卵泡計數和抗苗勒管激素的改善率高達 81.3%,并與循環生長因子 2 和血小板反應蛋白 1 的存在呈正相關。該研究使 5 例患者懷孕,3 例活產。該項自體細胞卵巢內移植技術的治療妊娠率為 33.3%。研究表明:表明干細胞動員期間循環中的骨髓間充質干細胞對卵巢功能的恢復也存在積極作用。該臨床研究在通過醫院倫理審查、國家衛計委備案后,成為我國實行干細胞臨床研究備案制度后首批備案的8個干細胞臨床研究項目之一,在南京鼓樓醫院正式開展。
現代醫學對卵巢早衰的治療主要是激素替代療法,誘導排卵及其應用免疫抑制劑,雖然有一定的療效,但是存在停藥后復發的尷尬困境,并且服用激素藥物對患者身體會造成一定的副作用,而且對于患有子宮肌瘤、血栓等疾病的患者并不適合激素替代療法。
NAD+ 存在于每一個人體細胞中,且在其中具有多項功能:為新陳代謝提供能量、組建新的細胞成分、抵抗自由基、修復 DNA 損傷和傳遞信號。在研究過程中發現:NAD+ 作為喚醒細胞年輕化的重要因素,于女性卵巢細胞上也有著極為顯著的活化作用。在抗衰實驗的基礎上對出現早衰狀況的卵巢進行了模擬治療,結果顯示,補充 NAD+ 能在短時間內改變卵巢的狀態,長時間堅持使用則能逐步改善卵巢早衰的癥狀。

-
煙酰胺腺嘌呤二核苷酸 (NAD+) 是多種細胞代謝過程的關鍵輔助因子,在維持線粒體穩態和基因組穩定方面起著至關重要的作用。多個研究表明卵巢中 NAD+ 水平隨著年齡的增長而下降,而通過補充 NAD+ 前體(如 NR 或煙酰胺單核苷酸(NMN)) 來提高 NAD +水平,可以通過增強線粒體功能來提高卵巢 NAD+ 水平并改善卵巢衰老。

-
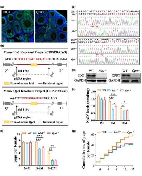
天歲生物在研究中發現,IDO1 和 QPRT 的缺失導致中年小鼠卵巢 NAD+ 水平下降,從而加速卵巢衰老,天歲研究首先利用 WB 確定 IDO1 和 QPRT 在卵巢中均有表達,隨后利用 CRISP/Cas9 技術構建了 IDO1 和 QPRT 敲除小鼠,并采用 Sanger 測序確認小鼠基因型。隨著年齡的增長,測定 WT、IDO1?/? 和 QPRT?/? 小鼠卵巢中 NAD+ 的水平。結果表明,與對照小鼠相比,8 個月大的 IDO1?/? 和 QPRT?/? 小鼠卵巢和分離顆粒細胞的 NAD+ 含量明顯下降。
此外,生育能力測試顯示,從中年開始 IDO1?/? 和 QPRT?/? 小鼠的每只雌性幼崽的平均數量低于 WT 對照組。這些結果表明,NAD+ 從頭合成途徑的破壞會影響中年雌性小鼠的生育能力,也就是說 NAD+ 的從頭合成途徑對于維持中年小鼠卵巢 NAD+ 水平至關重要。
















閩公網安備 35020602002648 號
QQ 客服